Home > Apps > Communication > The Family Tree of Family
The Family Tree of Family icon

The Family Tree of Family

Category: Communication Date:2025-11-10 11:36:01

Rating: 4.4

Download for Android

Scan to Download

Introduction

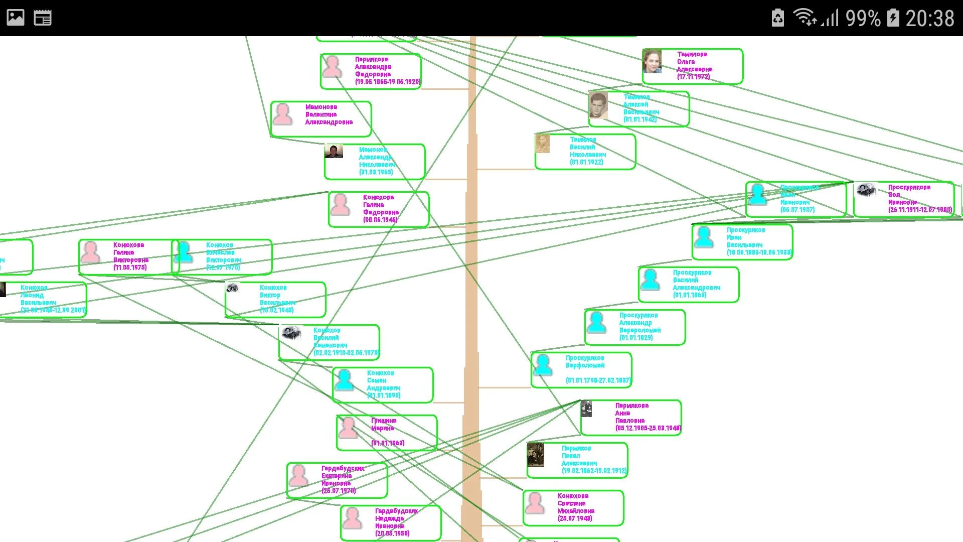
The Family Tree of Family is a comprehensive tool that not only helps me preserve essential information about my ancestors but also allows me to visually explore and understand my family's heritage through interactive tree structures and charts. The inclusion of a calendar for family events makes it easy for me to keep track of significant dates and milestones, while the ability to store photographs and videos ensures that valuable visual records are always accessible. With features for data storage, visualization, and organization, this app truly serves as a deeply personal and intuitive gateway to connecting with my ancestral legacy.

Features of The Family Tree of Family:

- Preserve family historical legacy

- Compile extensive list of family members

- Showcase genealogical data through tree structures and charts

- Store photographs and videos related to family heritage

- Calendar for tracking family events

- Data backup and transfer functionalities

Conclusion:

In conclusion, The Family Tree of Family is a valuable tool for safeguarding and sharing your family's historical legacy. With features for organizing and visualizing genealogical data, storing important visuals, and tracking family events, it provides a user-friendly and efficient way to connect with your ancestral past. Download now to start exploring your family tree and creating lasting memories for future generations.

Free Google Play
Show More
More Information

File size: 8.60 M Latest Version: 3.0.2

Requirements: Android Language: English

Votes: 397 Package ID: ru.org.familytree

Developer: Dmitriy Konyuhov

Comment

Show More
namename
Comment
  • Top Downloads
  • Trending Apps