
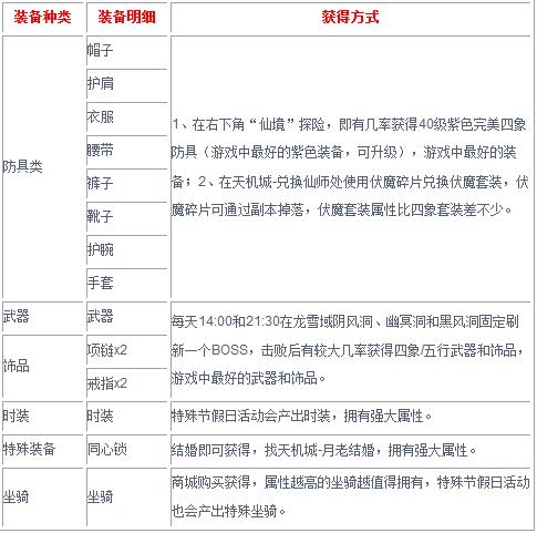
凡人修真2拥有强大的装备系统,包括防具类八件(帽子、护肩、衣服、腰带、裤子、靴子、护腕和手套)、武器一件、饰品类四件、时装一件、同心锁一件。各种装备的获得方式如下:

除了天皇套装,其他装备均可以通过炼化-装备进阶的方式升级,装备分为30、40、50、60四个等级,装备进阶需要的碎片可通过各种副本获得。
获得最极品紫色装备的方式:
1、仙境探险可获得本职业40级完美紫色防具;
2、每日14:00和21:30龙雪域刷新的三个BOSS有很大几率爆40/50级极品紫色武器和饰品。
获取行业资讯,分享行业开服信息和产业动态,敬请关注40407官方微信和40407官方微博。