当前位置:网页游戏 > 游戏大全 > 攻略 > 《弹弹堂2》宠物技能全解析(2)

《弹弹堂2》宠物技能全解析

作者:保罗来源:未知发布时间:2012-06-29 14:23:31

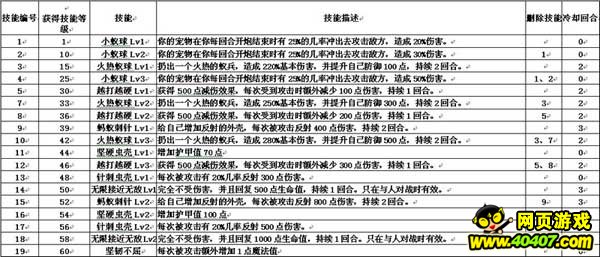
天生的技能强者,竞技和副本作用都很大。

弹弹堂2宠物:绿芽

成长过程:绿芽→魔草→魔花→闪耀绿芽→ 月光魔草→极光魔花

综合评价:★★★☆☆

主要为加血道具,在高级副本中作用比较大

弹弹堂2宠物:蚂蚁

成长过程:幼年蓝蚁→蓝色兵蚁→蓝蚁骑士→幼火红蚁→赤红兵蚁→赤蚁骑士

综合评价:★★★☆☆

适用于竞技,副本也有少许作用

版权声明:文章来自网络不代表40407观点,如有侵权请和40407联系删除。责任编辑 保罗
88 0 标签:技能宠物全解析弹弹堂2
获取行业资讯,分享行业开服信息和产业动态,敬请关注40407官方微信和40407官方微博。

弹弹堂2

弹弹堂2
类型:休闲竞技
状态:公测
技术:2D
运营:第七大道

游戏推荐

热门文章